《自然—通讯》:戴琼海/方璐/吴嘉敏团队发现乙酰胆碱动态在嗅觉稳定表征中的重要作用
高通量的神经活动记录极大地促进了人们对神经元的时空动态和功能的理解【1–3】。然而,大脑中其他信号,如神经递质和神经调质的多脑区动态,以及其与神经活动之间的时空关系尚不清楚【4】。这限制了我们对这些化学信号功能的系统性理解。以果蝇的嗅觉处理系统为例,尽管很多神经递质和神经调质,如乙酰胆碱和5-羟色胺都被认为在其中起关键作用,其与嗅觉刺激相关的时空动态未知,而从现有研究得到的不同神经递质的功能存在很多重叠。
此外,对于果蝇嗅觉表征的研究和理解侧重于嗅觉处理的前面几级,而更高层次的大脑区域中的信息表征理解有限。近年来,新型化学信号荧光探针和高通量显微镜技术的快速发展为同时大尺度、高通量记录神经元活动和神经化学信号动态提供了可能,这可以启发我们解决这些问题。
2025年9月30日,清华大学戴琼海、方璐、吴嘉敏团队在《自然—通讯》(Nature Communications)杂志上在线发表了题为“Prominent involvement of acetylcholine dynamics in stable olfactory representation across the Drosophila brain”的研究论文。
研究团队利用其开发的双光子合成孔径显微镜2pSAM【5】,实现果蝇多脑区神经活动钙信号和乙酰胆碱【6】/5-羟色胺【7】信号的2小时同时高速体成像,通过系统性的信息表征和网络分析,揭示了乙酰胆碱动态在嗅觉稳定表征中的重要作用。

文章中采用了458.7 μm×458.7 μm×100 μm的成像视野,横向上覆盖了果蝇的整个中央脑,轴向上覆盖了大约一半的厚度范围,总体捕捉了43个脑区的神经活动。通过基因操作,文章中获得并使用了全脑全神经元同时表达钙信号和乙酰胆碱/5-羟色胺的果蝇,实现了多脑区神经活动和化学信号的同时记录。由于2pSAM的三维成像、低光毒性的特点,该工作实现了2小时、体速率30Hz的持续记录。在2小时内,作者对果蝇以随机顺序施加了180次三种不同的气味刺激。多轮次、较长时间的嗅觉响应记录使得该工作可以分析嗅觉响应的表征以及其时间上的变化。结合最新的去噪算法【8,9】,每一只果蝇提取了大于20万体素的高信噪比嗅觉响应信号。

图1. 利用2pSAM在2h内对果蝇多脑区的神经活动和化学信号进行体成像
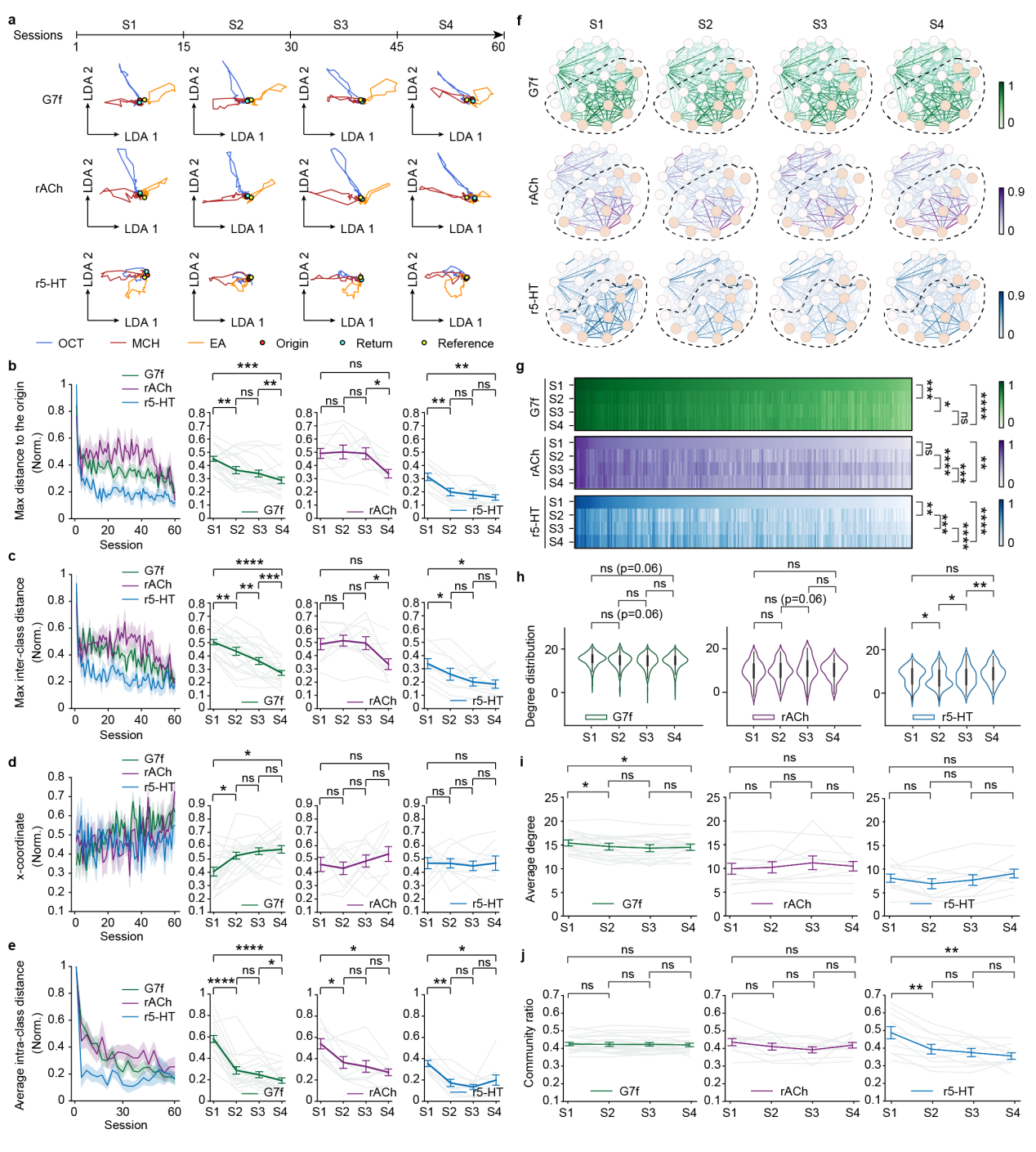
各区域的响应性、响应的时间特性、气味分类的准确率,以及脑区之间的功能连接显示了不同信号之间以及脑区之间的异质性。就气味分类的准确率而言,钙信号在多个脑区表现出较高水平,并在“侧角”(lateral horn)区域有明显高准确率,而乙酰胆碱和5-羟色胺的高准确率区域相对比较局部。进一步,通过整合多脑区的神经活动信息,文章获得了三种信号的多脑区嗅觉信息表征低维流形,并统计比较了不同信号的低维流形特性的差异。总体而言,钙信号和乙酰胆碱信号的表征准确率相近,高于5-羟色胺。并且钙信号的低维流形上更能表现出气味的偏好性——偏好和厌恶的气味的低维流形表现不同、相同偏好性的气味更难区分,而乙酰胆碱的低维流形上尽管能区分三种气味,对偏好性的表示则不明显。文章还找到了三种信号下三种气味的表征集群(ensemble)的空间位置。
进一步,通过整合钙信号和乙酰胆碱信号,文章在局部区域以及多脑区低维流形上发现气味分类准确率的进一步提升。通过对比特定脑区的体素级别功能连接,文章进而发现了有准确率增益的脑区中两种信号的功能连接互补。相反地,整合钙信号和5-羟色胺信号不能得到准确率增益或功能连接互补。

图2. 整合钙信号和乙酰胆碱信号得到气味分类准确率增益和体素功能连接互补
最后,该工作分析了180个轮次的气味刺激下各信号气味表征低维流形以及功能连接的变化。文章将180次气味刺激平均分为了四个阶段,并统计每个阶段下的指标。分析结果表明,乙酰胆碱在不同阶段中表现最稳定,钙信号有持续性的变化,而5-羟色胺主要在开始阶段有比较大的衰减。但是三种信号的低维流形都在第一和第二阶段之间表现出了类内距离的减小,这可能和学习或者适应效应有关。

图3. 气味表征和功能连接随着时间的变化
综上所述,此工作通过多脑区多信号记录以及系统性分析发现了乙酰胆碱在多脑区稳定嗅觉表征中的重要作用,这提示了多信号观测和分析对于理解信息表征的重要性。文章公开了数据集,供同行交流使用。
清华大学深圳国际研究生院博士生范家旗(现为香港城市大学博士后)、自动化系硕士生王昱灵(现在卡内基梅隆大学)、自动化系博士后李灵博为该论文的共同第一作者,清华大学自动化系戴琼海教授、电子工程系方璐教授、自动化系吴嘉敏副教授为论文共同通讯作者,北京大学生命科学学院李毓龙教授、邓飞博士、李国川技术员,清华大学自动化系贺敬博士、赵志锋博士、周逸亮博士生、赵家胤博士生、胡艺馨博士生,清华大学人工智能学院李欣阳助理教授,清华大学生命科学学院黄宁博士参与并做出重要贡献。该工作得到了国家自然科学基金委的大力支持。
相关论文信息:
https://www.nature.com/articles/s41467-025-63823-2
参考文献
1.Steinmetz, N. A., Zatka-Haas, P., Carandini, M. & Harris, K. D. Distributed coding of choice, action and engagement across the mouse brain. Nature 576, 266–273 (2019).
2.Ebrahimi, S. et al. Emergent reliability in sensory cortical coding and inter-area communication. Nature 605, 713–721 (2022).
3.Brezovec, B. E. et al. Mapping the neural dynamics of locomotion across the Drosophila brain. Current Biology 34, 710-726.e4 (2024).
4.Urai, A. E., Doiron, B., Leifer, A. M. & Churchland, A. K. Large-scale neural recordings call for new insights to link brain and behavior. Nat Neurosci 25, 11–19 (2022).
5.Zhao, Z. et al. TWo-photon synthetic aperture microscopy for minimally invasive fast 3D imaging of native subcellular behaviors in deep tissue. Cell 186, 2475-2491.e22 (2023).
6.Jing, M. et al. An optimized acetylcholine sensor for monitoring in vivo cholinergic activity. Nat Methods 17, 1139–1146 (2020).
7.Deng, F. et al. Improved green and red GRAB sensors for monitoring spatiotemporal serotonin release in vivo. Nat Methods 21, 692–702 (2024).
8.Li, X. et al. Real-time denoising enables high-sensitivity fluorescence time-lapse imaging beyond the shot-noise limit. Nat Biotechnol 41, 282–292 (2023).
9.Li, X. et al. Spatial redundancy transformer for self-supervised fluorescence image denoising. Nat Comput Sci 3, 1067–1080 (2023).
免责声明:本文旨在传递更多科研资讯及分享,所有其他媒、网来源均注明出处,如涉及版权问题,请作者第一时间联系我们,我们将协调进行处理,最终解释权归旭为光电所有。





